服务器备份是一种主动创建存储在服务器或联网计算机系统上的关键数据的副本的过程。这些副本称为备份,与原始数据源分开存储,即使主要数据由于硬件故障、人为错误、网络攻击或自然灾害等各种因素而受到损害、损坏或丢失,也能确保其可用性。
服务器备份可以包含各种类型的数据,从整个服务器映像到特定文件和文件夹。备份内容和备份频率的选择取决于组织或个人的特定需求和优先事项。
服务器备份解决方案有多种形式,包括本地备份和云备份,每种方式都有其优点和注意事项。此外,备份的频率也各不相同,有每日、每小时甚至实时连续备份等选项,以确保数据尽可能保持最新。
在本文中,我们将阐明服务器备份的概念,了解其含义,并实现它在保护您的数据免受此类危险情况影响方面所带来的宝贵好处。
为什么服务器备份很重要?
尽管备份解决方案在现代数据保护中发挥着不可或缺的作用,但最近的统计数据描绘了一幅令人担忧的画面:14% 的数据根本没有备份,而高达 58% 的恢复尝试都失败了。
这些数字凸显了数据安全中的一个关键漏洞,一旦发生中断或网络攻击,企业最有价值的资产将暴露在外,并面临永远丢失的风险。
以下是强调服务器备份至关重要的主要原因:
1.数据保存
服务器备份对于保存重要数据至关重要。它们涵盖各种数字资产,包括重要业务文档、客户记录以及确保服务器和应用程序顺利运行的复杂设置和配置。
如果没有备份,由于硬件故障或人为错误等不可预见的事件而丢失这些宝贵信息的风险始终存在。
2.数据恢复
如果发生数据丢失或系统故障,服务器备份可作为可靠的数据恢复手段。这是最大限度减少停机时间和维持业务连续性的关键要素。快速高效的数据恢复不仅可以节省时间,还可以防止重大的财务和运营挫折。
3.数据安全
除了数据恢复之外,服务器备份还能增强数据安全性。它们为网络威胁(尤其是勒索软件和恶意软件)提供了额外的防御层。通过将备份与主网络隔离,它们可以降低受到恶意攻击的可能性。
面对网络攻击,拥有安全备份可确保数据能够恢复而不会受到赎金要求,从而阻止潜在的数据泄露和财务损失。
服务器备份的好处
实施服务器备份具有多种优势,使其成为现代数据管理和网络安全策略不可或缺的一部分。以下是服务器备份的主要优势:
- 预防数据丢失:通过创建关键数据的副本,备份可以充当安全网,确保重要信息不会因硬件故障、意外删除或其他不可预见的事件而丢失。
- 业务连续性:如果发生数据丢失或系统故障,从备份中快速恢复数据可最大限度地减少停机时间。这可确保企业能够继续运营而不会出现长时间中断,从而防止财务损失并维护客户信任。
- 节省成本:服务器备份可以显著减少恢复成本和时间,因为它们提供了随时可用的事实来源。这对于资源有限的中小型企业尤其重要。
- 防范网络威胁:通过将备份与主网络隔离,它们不易受到勒索软件和恶意软件攻击。这确保即使主数据受到损害,也可以从备份中恢复干净的副本,从而阻止勒索企图和数据泄露。
- 法规遵从性:许多行业都有严格的法规来管理数据保护和保留。服务器备份可确保历史数据的长期保存和可访问性,从而帮助组织满足合规性要求。
- 灾难恢复:面对自然灾害或其他灾难性事件,备份为数据恢复和业务恢复提供了生命线。
- 可扩展性:服务器备份解决方案具有可扩展性,适合各种规模的企业。无论您是拥有一台计算机的个人,还是拥有复杂服务器基础设施的大型企业,备份解决方案都可以根据您的特定需求进行量身定制。
数据备份的类型
数据备份策略包含各种方法,以满足不同的需求和场景。这些不同类型的数据备份提供了灵活性和选项,可以有效地保存数据。一些最常见的类型包括完整备份、增量备份、差异备份和镜像备份。
1.完整备份
完整备份(也称为 0 级备份)涉及将系统或特定存储位置中的所有数据复制到备份目标。它会创建整个数据集的精确副本,使其成为最全面且最耗时的备份方法。完整备份是其他备份策略的基础。
2.增量备份
增量备份专注于捕获自上次备份以来对数据所做的更改。最初执行完整备份,后续备份仅记录新的或修改的文件。
这种方法可以节省存储空间并减少备份时间。但是,恢复过程需要完整备份以及自此点以来的所有增量备份,这可能会很耗时。
3.差异备份
差异备份与增量备份一样,都是从完整备份开始的。但是,它们会捕获自上次完整备份以来所做的所有更改,而不管在此期间进行了多少次差异备份。与增量备份相比,这简化了恢复过程,但随着时间的推移需要更多的存储空间。
4.镜像备份
镜像备份也称为 1:1 备份或实时备份,将数据实时复制到单独的存储设备或位置。此方法提供即时冗余,对于在高可用性环境中最大限度地减少数据丢失至关重要。但是,由于需要不断同步数据,因此可能会耗费大量资源且成本高昂。
5.快照备份
快照备份可捕获某个时间点的数据映像,从而创建整个数据集的只读副本。这些快照非常轻量,不会像完整备份那样占用太多存储空间。它们对于为开发、测试或数据分析目的创建一致的数据副本特别有用,但在发生重大丢失事件时,它们对于完整数据恢复的作用不大。
6.持续数据保护(CDP)
持续数据保护 (CDP) 是一种高级备份方法,可实时或短间隔捕获对数据所做的所有更改,从而实现精细恢复。它提供接近零的恢复点目标 (RPO),确保在恢复期间数据丢失最少。CDP 解决方案通常用于数据完整性和可用性至关重要的关键任务应用程序。
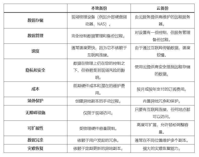
本地备份与云备份
谈到数据备份策略,有两种主要方法脱颖而出:本地备份和云备份。每种方法都有各自的优点和注意事项,因此选择符合您特定需求和优先事项的方法至关重要。
下表比较了本地备份和云备份的各个方面:

本地备份
本地备份(也称为现场备份)涉及将数据存储在与源数据位于同一站点的物理设备上的做法。这些物理设备可以采用各种形式,例如外部硬盘驱动器、网络附加存储 (NAS) 设备,甚至磁带驱动器。
本地备份的优点
- 控制:本地备份可完全控制您的数据管理和备份过程。您可以定义备份计划,选择要备份的特定数据并自行管理备份基础架构。
- 速度:由于本地备份不依赖于互联网连接,因此它们通常比云备份更快。当您需要快速恢复数据时,这种速度会非常有利。
- 隐私和安全:由于数据存储在现场,本地备份可提供一定程度的隐私和安全。但是,必须实施保护措施以防止盗窃、损坏或现场灾难。
- 成本效益:虽然可能会有硬件和潜在维护的前期成本,但本地备份不会产生每月的经常性费用,因此从长远来看具有成本效益。
本地备份的注意事项
- 有限的异地保护:为了保护数据免受盗窃或自然灾害等现场风险的影响,创建本地备份的异地副本至关重要。此过程可能是手动的,可能需要额外的努力。
- 可扩展性:本地备份受限于物理硬件的容量。随着数据量的增长,扩展存储可能会变得复杂且成本高昂。
- 灾难恢复:虽然本地备份是灾难恢复规划的重要组成部分,但它们依赖于定期更新的异地副本,以便在灾难情况下提供全面保护。
云备份
云备份是云计算的核心组件,它彻底改变了数据保护和管理的格局。它涉及将数据安全地存储在由云服务提供商维护的远程服务器上。
云备份的优势
- 自动和计划备份:云备份通常具有自动和计划备份流程。用户可以配置备份设置,让云服务处理其余工作,从而减少人工干预的需要。
- 可访问性:只要有互联网连接,就可以从任何地点访问云备份,从而方便数据检索,尤其是在远程工作场景中。
- 可扩展性:云备份解决方案具有高度可扩展性。用户可以根据需要增加或减少存储容量,无需大量的前期投资。
- 数据冗余:云提供商通常在不同的地理位置维护数据的多个副本,以增强数据冗余和防灾能力。
- 安全措施:云提供商优先考虑数据安全,实施加密、身份验证和其他安全措施,以保护数据免遭未经授权的访问。
云备份的注意事项
- 成本:云备份采用订阅定价模式,费用根据存储使用情况而定。虽然方便,但成本会随着时间的推移而累积。
- 速度:由于数据通过互联网传输,云备份通常比本地备份慢。这会影响数据恢复的速度。
- 隐私问题:用户应该了解云提供商的数据隐私政策和对行业特定法规的遵守情况。
云计算中的备份如何工作?
云计算彻底改变了数据存储、访问和保护的方式。云计算中的备份解决方案与传统方法相比具有几个明显的优势。下面详细介绍一下云备份的工作原理:
- 云存储:云备份解决方案利用Amazon Web Services (AWS)、Microsoft Azure和Google Cloud Platform等云服务提供商的强大存储功能。数据无需依赖物理硬件,而是安全地存储在跨多个地理位置的远程数据中心。
- 自动备份:用户可以根据需要安排定期备份,无论是每日、每小时,还是使用专用服务器备份软件进行实时备份。自动化降低了人为错误的风险,并确保数据受到持续保护。
- 数据重复删除:许多云备份解决方案采用数据重复删除技术,仅存储唯一数据,从而降低存储成本并优化带宽使用率。在备份过程中识别并消除重复文件,使备份更加高效。
- 版本控制:保留文件的多个版本,允许用户回滚到特定时间点。当数据损坏或发生意外更改时,此功能非常有用。
- 可扩展性:随着数据量的增长,云存储可以轻松扩展以满足不断增长的存储需求,而不需要在硬件上进行大量的前期投资。
- 安全性:云提供商优先考虑数据安全性,并采用强大的加密和身份验证措施。数据在传输和静止时均经过加密,确保其保密性并防止未经授权的访问。
离线备份的重要性
离线备份(也称为冷备份或离线数据存档)涉及将数据副本存储在与网络断开连接且无法持续访问的位置。这种做法是防止各种数据丢失情况的关键保障。以下是它如此重要的原因:
防范网络攻击
勒索软件等网络攻击日益复杂,可以轻松攻击和加密存储在联网设备或 NAS 上的数据。离线备份与网络物理断开连接,因此不受此类攻击的影响。
如果发生勒索软件攻击,离线备份可确保您拥有干净、未感染的数据副本以供恢复。
防止意外删除和损坏
人为错误、软件错误或系统故障可能会导致数据意外删除或损坏。如果您的备份始终连接到网络或位于同一系统上,这些错误可能会传播到您的备份副本。
另一方面,离线备份提供了数据的静态和受保护的快照,从而降低了此类错误影响备份的风险。
自然灾害和物理损坏
火灾、洪水或硬件故障等物理威胁可能会导致您的主要数据和存储在同一位置的任何在线备份被毁坏。
离线备份存储在物理上独立且安全的位置,可充当灾难恢复机制。它们不会受到本地灾难的影响,即使在发生此类事件时也能确保数据可用性。
长期数据保留
某些数据需要长期保留,通常是出于合规性或历史原因。离线备份为长期存档数据提供了一种经济高效的解决方案。这些备份可以存储在磁带驱动器等离线介质上,非常适合长期保存数据。
减少对互联网连接的依赖
在线备份通常需要稳定且持续的互联网连接,以实现数据同步和访问。在互联网速度慢、不稳定或不可用的情况下,离线备份可为数据检索和恢复提供可靠的后备方案。
增强数据隐私和合规性
在数据隐私和合规性规定严格的行业中,离线备份有助于维护数据主权和安全。通过离线保存敏感数据,组织可以更好地控制访问并保护其免受未经授权的泄露。
管理海量数据
想象一下,一望无际的海洋中充满了信息、见解和机遇。这个隐喻性的“数据海洋”代表着全球企业、政府和个人产生的数字信息量不断增长。
正如水手在复杂的公海上航行一样,IT 专业人员也必须在数据海洋中航行,以释放其潜力,同时防范其固有风险。本节探讨成功管理和充分利用这一数据丰富环境的策略和注意事项。
- 数据治理和政策:建立明确的数据治理政策,定义如何收集、存储、处理和共享数据。这包括数据分类、访问控制和数据保留政策,以确保数据管理符合法规和行业标准。
- 数据生命周期管理:实施涵盖数据创建、存储、使用、存档和删除的数据生命周期管理实践。这有助于通过自动移动数据的生命周期阶段并优化存储成本来简化数据管理。
- 数据安全:通过实施加密、访问控制和身份验证机制来优先考虑数据安全。定期审核和监控数据访问和使用情况,以便及时发现和应对安全威胁。
- 数据备份和恢复:制定包括离线和在线备份的强大数据备份和恢复策略。定期测试备份,以确保在发生数据丢失、硬件故障或灾难时数据可恢复。
- 数据质量和清理:通过实施数据清理和验证流程来维护数据质量。这可确保您决策所依赖的数据准确、完整且无错误。
- 合规性和法规:遵守与您的行业和地理位置相关的数据保护和隐私法规。这可能包括 GDPR、HIPAA 或 CCPA 等。确保您的数据管理实践符合这些法规,以避免法律后果。
- 数据访问和检索:实施高效的数据访问和检索机制,确保授权用户可以快速找到并检索所需的数据。索引、搜索功能和元数据标记可以增强数据可访问性。
- 数据教育和培训:对员工进行数据管理最佳实践培训,包括数据安全、隐私和合规性。受过良好教育的员工更有能力负责任地处理数据。
- 监控和自动化:使用监控工具和自动化来跟踪数据使用情况、性能和合规性。自动化可以帮助执行数据管理策略并减少手动工作量。
- 数据隐私和道德:考虑数据收集和使用的道德影响。尊重用户隐私和数据道德,以与客户和利益相关者建立信任。
服务器备份市场
多年来,服务器备份市场经历了巨大的发展,以应对不断增长的数据量、多样化的 IT 基础设施和不断演变的网络安全威胁。本节探讨了影响服务器备份市场的动态、趋势和关键参与者。
服务器备份市场的现状
服务器备份领域正在经历深刻的变革,尤其是基于云的备份服务领域。随着企业越来越依赖数字化运营和云服务,对强大的服务器备份解决方案的需求激增。
预测表明,基于云的备份服务市场有望实现大幅增长,从 2023 年的 44.396 亿美元的估值开始,到 2033 年将上升至惊人的 198.113 亿美元。这一激增反映了整个预测期内预计的 16.1% 的惊人复合年增长率 (CAGR)。
推动服务器备份市场的主要趋势
了解推动这一领域发展的力量不仅可以为战略决策提供信息,还可以确保关键数据资产的安全。以下是塑造服务器备份解决方案和实践未来的主要趋势和驱动因素:
- 勒索软件威胁:勒索软件攻击的威胁不断升级,促使组织优先考虑备份解决方案,以便在数据加密或因网络攻击而丢失时提供可靠的恢复选项。
- 采用混合云:许多企业正在采用混合云环境,将本地和云基础设施相结合。这种转变推动了对与混合 IT 环境无缝集成的备份解决方案的需求。
- 数据隐私法规:更严格的数据隐私法规,例如 GDPR 和 CCPA,迫使组织实施促进数据合规的备份解决方案,包括数据加密和保留策略。
- 数据分析:大数据和数据分析的增长导致人们更加关注备份解决方案,这些解决方案不仅可以保护数据,而且还使组织能够利用数据进行洞察和决策。
- 自动化和人工智能:备份解决方案结合自动化和人工智能来提高效率、减少停机时间并优化存储利用率。
顶级市场参与者
有几家公司主导着服务器备份市场,提供各种解决方案来满足不同的业务需求。知名公司包括:
- Veeam:其产品组合包括数据备份、恢复和监控工具,旨在为现代混合云环境提供数据弹性。Veeam 以其用户友好的界面和高级功能而闻名,使其成为各种规模组织的热门选择。
- Commvault:他们的软件在本地、云和混合环境中提供数据保护、备份、恢复和数据管理服务。Commvault 因其多功能性和处理复杂数据管理需求的能力而受到认可。
- Veritas Technologies:他们提供广泛的备份和恢复产品,旨在帮助组织确保数据弹性和合规性。Veritas 以其在数据管理行业的长期声誉而闻名。
- Dell EMC:作为 Dell Technologies 的子公司,Dell EMC 提供广泛的存储和数据保护解决方案。其产品组合包括用于数据备份、恢复和归档的硬件和软件解决方案,可满足寻求可扩展且可靠的数据管理的企业的需求。
- Acronis:他们的平台结合了备份、反恶意软件和灾难恢复功能。Acronis 因其对网络安全的关注而闻名,确保数据不仅得到备份,而且还能免受现代威胁。
- IBM:其数据保护产品涵盖本地、云和混合环境,可满足具有不同数据管理需求的企业的需求。IBM 在 IT 服务领域的全球影响力和悠久历史使其成为该领域的杰出参与者。
- 微软:微软在其 Azure 云平台和 Microsoft 365 服务中提供备份和恢复解决方案。他们的解决方案对于依赖微软技术的企业来说是不可或缺的,在其生态系统中提供数据保护和灾难恢复选项。
- Rubrik:他们提供云数据管理解决方案,在混合云环境中统一备份、即时恢复和数据存档。Rubrik 以专注于数据管理的自动化和简单性而闻名。
- Cohesity: Cohesity 专注于现代数据管理解决方案,包括数据备份和恢复。他们的超融合平台简化了本地和云环境中的数据管理,提供了可扩展且高效的备份解决方案。
- Carbonite (OpenText): Carbonite 现为 OpenText 的一部分,因其基于云的备份和数据保护服务而闻名。他们迎合寻求可靠云备份解决方案、灾难恢复和端点保护的企业,确保在日益以云为中心的世界中具有数据弹性。
备份在灾难恢复规划中的作用
在灾难恢复规划中,备份在保护关键数据和确保业务连续性方面发挥着关键作用。它们是帮助组织从灾难事件中恢复的安全网。
以下是将备份集成到有效的灾难恢复计划中的关键步骤:
- 数据评估:第一步是全面评估您的数据。确定对业务运营至关重要的关键数据、应用程序和系统。根据其重要性对其进行优先排序,以确保有效的备份策略。
- 备份策略设计:制定适合您组织需求的明确备份策略。确定要实施的备份类型,例如完整备份、增量备份或差异备份。确定备份频率、保留策略和存储选项。
- 数据备份:实施定期和自动数据备份。确保所有关键数据、配置和系统映像都一致地备份到安全位置(包括现场和异地),以降低数据丢失风险。
- 冗余和多样化存储:通过将备份副本存储在多个位置(包括地理位置不同的数据中心或云环境)来创建冗余。即使一个位置受到威胁,这种冗余也能确保数据可用性。
- 安全措施:保护备份免受未经授权的访问、篡改或网络攻击。加密备份数据以确保机密性和完整性。实施访问控制和多因素身份验证 (MFA) 以限制备份系统访问。
- 定期测试:定期测试备份的恢复过程,以确保其可靠性。模拟灾难恢复场景,以识别计划中的弱点并进行必要的调整。
- 文档:维护备份程序的全面文档,包括备份计划、数据类型和恢复过程。在危机期间,这些文档对于快速、高效的恢复工作非常有用。
- 可扩展性和灵活性:确保您的备份解决方案能够扩展以适应不断增长的数据量和不断发展的技术环境。适应基础设施和数据需求的变化。
- 监控和警报:对备份系统实施持续监控。设置警报以通知管理员任何问题或异常情况,以便主动应对潜在的备份故障。
- 定期更新和升级:使用最新补丁和升级来更新备份软件和硬件。这有助于维护备份基础设施的安全性和可靠性。
- 异地备份和云备份:采用异地备份和基于云的备份,因为它们可提供针对本地灾难的额外保护层。尤其是云备份,可提供可扩展性、可访问性和地理分散性。
- 员工培训:培训负责管理备份和灾难恢复程序的人员。确保他们了解灾难事件期间的角色和职责。
底线:使用服务器备份保护你的数字资产
服务器备份是数据丢失、系统故障、网络攻击和不可预见的灾难发生时的生命线。它们提供了安全网,确保即使在最具挑战性的情况下也可以检索关键数据并恢复运营。在不断发展的数据管理和保护领域,服务器备份是组织巩固其数字资产的久经考验、可靠且久经考验的手段。
使用服务器备份保护您的数字资产始于精心规划,包括数据评估、策略设计和严格测试。它还涉及实施冗余、加密和多位置存储,以有效降低风险。它需要持续监控、定期更新和员工培训,以维护备份系统的完整性。最后,它还需要采用基于云和异地的备份,以将您的安全网扩展到云端。














